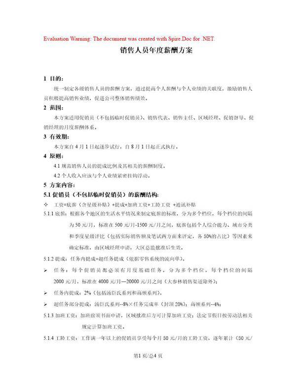
美国某国际集团有限公司是一家全球领先的多元化企业,业务涵盖金融投资、科技创新、能源开发、国际贸易和高端制造等多个领域。公司总部位于美国,并在全球多个国家和地区设有分支机构,致力于为客户提供卓越的产品和服务。凭借雄厚的资金实力、先进的管理理念和创新的技术能力,公司持续推动各行业的变革与发展。其核心业务包括资产管理、风险投资、跨国并购、供应链优化以及绿色能源解决方案等,合作伙伴遍布全球,涵盖政府机构、跨国企业和中小型企业。公司以诚信、专业和可持续发展为核心价值观,注重社会责任和环境保护,积极参与全球公益事业。通过不断优化资源配置和提升运营效率,美国某国际集团有限公司旨在为股东创造长期价值,同时为全球经济发展和社会进步做出积极贡献。
