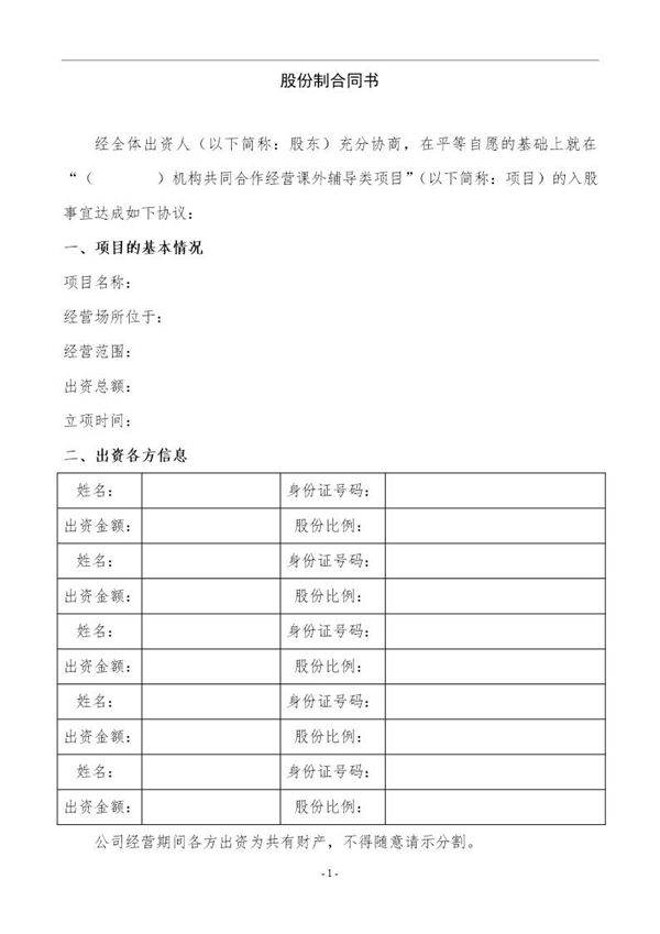
教育机构股份制合同定稿是用于明确教育机构股东之间权利与义务关系的重要法律文件。该合同详细规定了各股东的出资比例、股权分配、利润分配方式、决策机制、股东退出与转让条款、机构管理架构以及争议解决机制等内容。合同旨在保障股东权益,规范机构运营,确保教育机构的长期稳定发展。定稿版本已通过法律顾问审核,符合相关法律法规要求,确保条款的合法性与可执行性。双方签署后即产生法律效力,对全体股东具有约束力。

教育机构股份制合同定稿是用于明确教育机构股东之间权利与义务关系的重要法律文件。该合同详细规定了各股东的出资比例、股权分配、利润分配方式、决策机制、股东退出与转让条款、机构管理架构以及争议解决机制等内容。合同旨在保障股东权益,规范机构运营,确保教育机构的长期稳定发展。定稿版本已通过法律顾问审核,符合相关法律法规要求,确保条款的合法性与可执行性。双方签署后即产生法律效力,对全体股东具有约束力。
