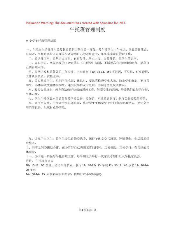
午托班管理制度2是为了进一步规范午托班的日常运营,确保学生在午托期间的安全、健康和学习环境而制定的管理细则。本制度在原有管理制度的基础上进行了优化和完善,涵盖了学生接送、用餐管理、午休安排、卫生安全、应急处理等多个方面,旨在为家长和学生提供更加优质的服务,同时明确午托班工作人员的责任和义务,确保各项工作有序开展。通过严格执行本制度,可以有效提升午托班的管理水平,保障学生的权益,促进学生的健康成长。

午托班管理制度2是为了进一步规范午托班的日常运营,确保学生在午托期间的安全、健康和学习环境而制定的管理细则。本制度在原有管理制度的基础上进行了优化和完善,涵盖了学生接送、用餐管理、午休安排、卫生安全、应急处理等多个方面,旨在为家长和学生提供更加优质的服务,同时明确午托班工作人员的责任和义务,确保各项工作有序开展。通过严格执行本制度,可以有效提升午托班的管理水平,保障学生的权益,促进学生的健康成长。
