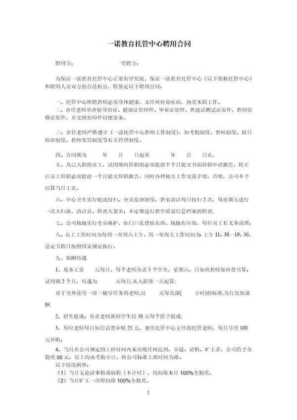
托管中心聘用合同是托管服务机构与员工之间确立劳动关系的法律文件。该合同明确规定了双方的权利和义务,包括工作职责、工作时间、薪酬待遇、福利保障、合同期限、解约条件等内容。合同旨在保障托管中心运营的规范性和员工的合法权益,确保托管服务质量,同时为可能出现的劳动纠纷提供解决依据。合同条款需符合《劳动法》《劳动合同法》等法律法规要求,经双方协商一致后签署生效。

托管中心聘用合同是托管服务机构与员工之间确立劳动关系的法律文件。该合同明确规定了双方的权利和义务,包括工作职责、工作时间、薪酬待遇、福利保障、合同期限、解约条件等内容。合同旨在保障托管中心运营的规范性和员工的合法权益,确保托管服务质量,同时为可能出现的劳动纠纷提供解决依据。合同条款需符合《劳动法》《劳动合同法》等法律法规要求,经双方协商一致后签署生效。

声明:资源收集自网络无法详细核验或存在错误,仅为个人学习参考使用,如侵犯您的权益,请联系我们处理。
不能下载?报告错误