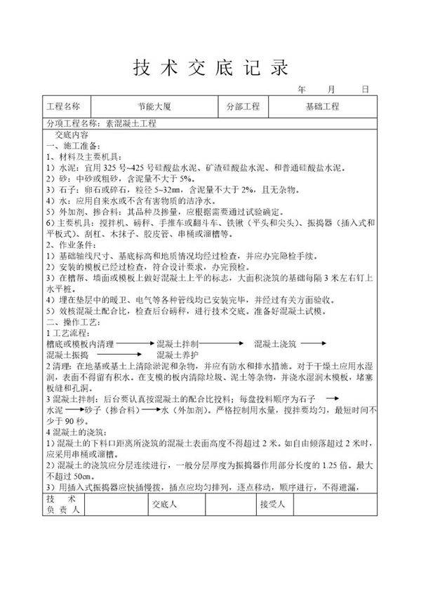
素混凝土工程技术交底简介素混凝土工程是指在施工过程中不配置钢筋的混凝土结构工程,主要用于基础垫层、地面硬化、挡土墙等对强度要求不高的部位。技术交底是施工前的重要环节,旨在向施工人员明确技术要求、施工工艺、质量控制及安全注意事项,确保工程质量和施工安全。交底内容主要包括:1.材料要求:水泥、骨料、外加剂等材料的规格及质量要求。2.配合比设计:根据设计要求确定混凝土的配合比,确保强度和耐久性。3.施工工艺:包括模板安装、混凝土浇筑、振捣、养护等关键工序的操作要点。4.质量控制:明确检查标准、取样频率及验收要求。5.安全措施:强调施工中的安全注意事项,如机械操作、用电安全等。通过技术交底,确保施工人员掌握技术要点,规范操作,避免质量缺陷和安全事故,保障工程顺利进行。
