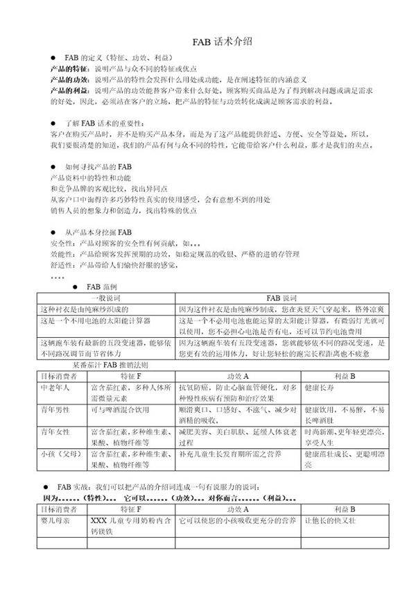
FAB话术精简版是一种高效的产品介绍方法,通过聚焦产品的核心卖点快速打动客户。它包含三个关键要素:F(Feature)产品特点:客观描述产品的功能或属性A(Advantage)产品优势:说明这个特点能带来什么好处B(Benefit)客户利益:强调该优势如何解决客户的具体问题示例:"这款手机采用OLED屏幕(特点),色彩更鲜艳、更省电(优势),您看视频时画质更清晰,续航时间也更长(利益)"适用场景:销售谈判、产品推介、广告文案等需要快速传递价值的情况

FAB话术精简版是一种高效的产品介绍方法,通过聚焦产品的核心卖点快速打动客户。它包含三个关键要素:F(Feature)产品特点:客观描述产品的功能或属性A(Advantage)产品优势:说明这个特点能带来什么好处B(Benefit)客户利益:强调该优势如何解决客户的具体问题示例:"这款手机采用OLED屏幕(特点),色彩更鲜艳、更省电(优势),您看视频时画质更清晰,续航时间也更长(利益)"适用场景:销售谈判、产品推介、广告文案等需要快速传递价值的情况

声明:资源收集自网络无法详细核验或存在错误,仅为个人学习参考使用,如侵犯您的权益,请联系我们处理。
不能下载?报告错误