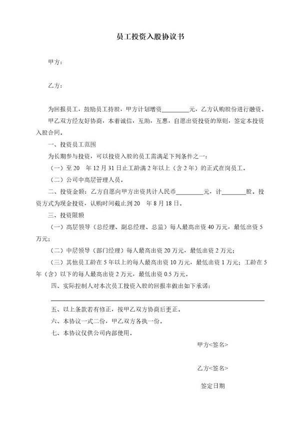
员工投资入股协议书是企业与员工之间签订的一份重要法律文件,旨在明确员工通过投资方式成为公司股东的相关权利和义务。该协议书通常包括投资金额、股权比例、股东权益、分红机制、退出机制、保密条款等内容,确保双方在合作过程中有据可依,保障公司和员工的合法权益。通过员工入股,企业可以增强员工归属感,激发工作积极性,同时员工也能分享公司发展带来的收益,实现双方共赢。

员工投资入股协议书是企业与员工之间签订的一份重要法律文件,旨在明确员工通过投资方式成为公司股东的相关权利和义务。该协议书通常包括投资金额、股权比例、股东权益、分红机制、退出机制、保密条款等内容,确保双方在合作过程中有据可依,保障公司和员工的合法权益。通过员工入股,企业可以增强员工归属感,激发工作积极性,同时员工也能分享公司发展带来的收益,实现双方共赢。
