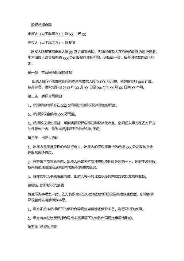
股权质押合同(工商局范本)是根据《中华人民共和国公司法》《中华人民共和国合同法》等相关法律法规制定的标准文本,用于规范股权质押行为,保障质权人和出质人的合法权益。该合同明确了质押股权的具体情况、质押担保的范围、双方的权利义务、违约责任及争议解决方式等核心条款,确保质押行为合法有效,便于在工商行政管理机关办理股权质押登记手续。使用工商局范本有助于降低法律风险,提高合同签订的规范性和可操作性。

股权质押合同(工商局范本)是根据《中华人民共和国公司法》《中华人民共和国合同法》等相关法律法规制定的标准文本,用于规范股权质押行为,保障质权人和出质人的合法权益。该合同明确了质押股权的具体情况、质押担保的范围、双方的权利义务、违约责任及争议解决方式等核心条款,确保质押行为合法有效,便于在工商行政管理机关办理股权质押登记手续。使用工商局范本有助于降低法律风险,提高合同签订的规范性和可操作性。

声明:资源收集自网络无法详细核验或存在错误,仅为个人学习参考使用,如侵犯您的权益,请联系我们处理。
不能下载?报告错误