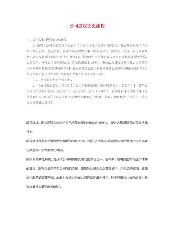
公司股权变更流程是指公司股东将其持有的股权转让给其他股东或第三方时所需遵循的一系列法律程序。该流程通常包括以下几个步骤:首先,转让方与受让方需签订股权转让协议,明确转让条件、价格及其他条款。其次,公司需召开股东会或董事会,审议并通过股权转让事项,其他股东在同等条件下可能享有优先购买权。接下来,公司需修改公司章程,更新股东名册,并向工商登记机关提交变更申请,办理股权变更登记。最后,完成税务申报及缴纳相关税费。整个流程需严格遵守《公司法》及相关法规,确保合法合规。建议在操作前咨询专业法律或财务顾问,以避免潜在风险。
