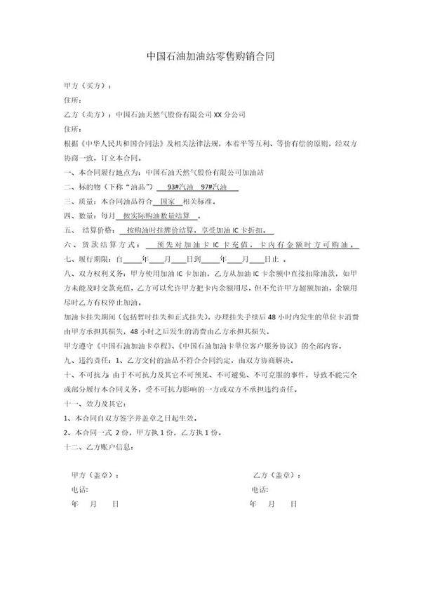
中石油购油卡合同是中国石油天然气股份有限公司(简称中石油)与购油卡用户之间签订的法律协议。该合同明确了双方的权利和义务,包括购油卡的购买、使用、充值、退款等相关条款。合同内容通常涵盖油卡的类型、使用范围、有效期、优惠活动、挂失补办等具体事项,旨在保障双方的合法权益,确保油卡服务的顺利实施。用户在签订合同前应仔细阅读并理解合同条款,确保自身权益不受损害。

中石油购油卡合同是中国石油天然气股份有限公司(简称中石油)与购油卡用户之间签订的法律协议。该合同明确了双方的权利和义务,包括购油卡的购买、使用、充值、退款等相关条款。合同内容通常涵盖油卡的类型、使用范围、有效期、优惠活动、挂失补办等具体事项,旨在保障双方的合法权益,确保油卡服务的顺利实施。用户在签订合同前应仔细阅读并理解合同条款,确保自身权益不受损害。
