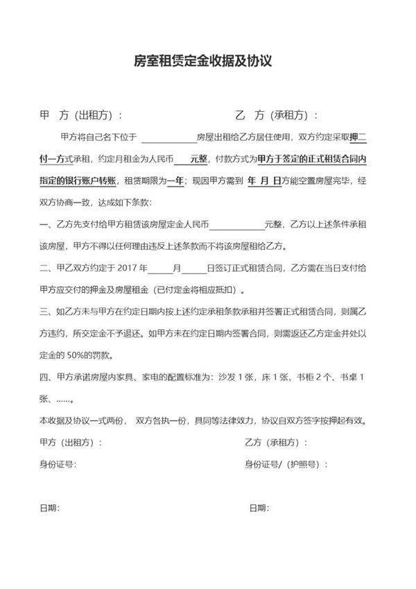
房室租赁定金收据及协议是租赁双方在签订正式租赁合同前,为确保租赁意向达成而签署的重要文件。该文件明确记载了承租方支付的定金金额、支付方式、收款方信息以及双方约定的租赁条件。收据部分作为定金支付的凭证,协议部分则规定了定金的处理方式(如抵扣租金或退还条件)、违约责任及其他相关条款,具有法律效力。使用规范的定金收据及协议模板能有效避免交易纠纷,建议在专业法律人士指导下填写关键条款。

房室租赁定金收据及协议是租赁双方在签订正式租赁合同前,为确保租赁意向达成而签署的重要文件。该文件明确记载了承租方支付的定金金额、支付方式、收款方信息以及双方约定的租赁条件。收据部分作为定金支付的凭证,协议部分则规定了定金的处理方式(如抵扣租金或退还条件)、违约责任及其他相关条款,具有法律效力。使用规范的定金收据及协议模板能有效避免交易纠纷,建议在专业法律人士指导下填写关键条款。

声明:资源收集自网络无法详细核验或存在错误,仅为个人学习参考使用,如侵犯您的权益,请联系我们处理。
不能下载?报告错误