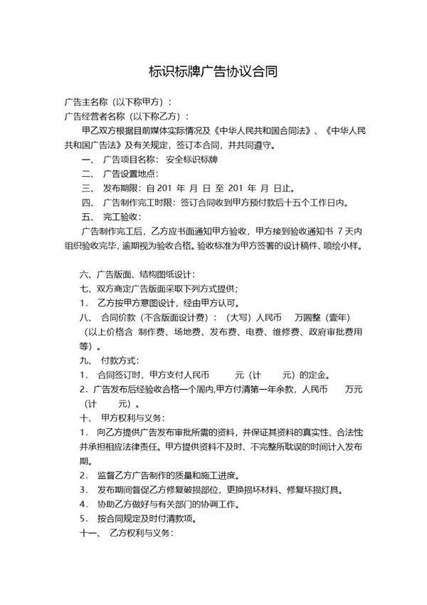
标识标牌广告协议合同是广告主与广告发布方之间就标识标牌的广告投放事宜达成的法律文件。该合同明确规定了双方的权利和义务,包括广告内容、投放位置、投放期限、费用支付方式、违约责任等条款,旨在保障双方的合法权益,确保广告投放的顺利进行。通过签订该协议,双方可以建立长期稳定的合作关系,实现互利共赢。

标识标牌广告协议合同是广告主与广告发布方之间就标识标牌的广告投放事宜达成的法律文件。该合同明确规定了双方的权利和义务,包括广告内容、投放位置、投放期限、费用支付方式、违约责任等条款,旨在保障双方的合法权益,确保广告投放的顺利进行。通过签订该协议,双方可以建立长期稳定的合作关系,实现互利共赢。

声明:资源收集自网络无法详细核验或存在错误,仅为个人学习参考使用,如侵犯您的权益,请联系我们处理。
不能下载?报告错误