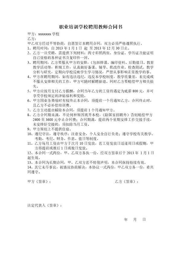
职业学校聘用教师合同是学校与教师之间确立劳动关系、明确双方权利义务的重要法律文件。该合同模板通常包含教师的基本信息、聘用岗位、工作职责、合同期限、薪酬待遇、工作时间、考核标准、保密条款、违约责任等内容,旨在保障双方的合法权益,规范教学管理行为。合同需符合《劳动法》《职业教育法》等法律法规要求,体现公平公正原则,适用于各类职业院校招聘专职或兼职教师时使用。签订前双方应仔细阅读条款,协商一致后签署生效。

职业学校聘用教师合同是学校与教师之间确立劳动关系、明确双方权利义务的重要法律文件。该合同模板通常包含教师的基本信息、聘用岗位、工作职责、合同期限、薪酬待遇、工作时间、考核标准、保密条款、违约责任等内容,旨在保障双方的合法权益,规范教学管理行为。合同需符合《劳动法》《职业教育法》等法律法规要求,体现公平公正原则,适用于各类职业院校招聘专职或兼职教师时使用。签订前双方应仔细阅读条款,协商一致后签署生效。
