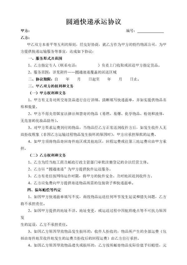
圆通快递协议书是圆通速递公司与客户之间签订的一份正式合同文件,主要用于明确双方在快递服务过程中的权利、义务和责任。该协议书通常包含服务内容、费用结算、时效承诺、保价条款、损失赔偿、免责条款等核心内容,确保快递服务的规范性和法律效力。通过签署此协议,客户可享受圆通提供的标准化快递服务,同时圆通公司也依据协议条款保障快件安全、维护客户权益。该协议适用于企业客户、电商商家等有长期寄递需求的用户,个人零星寄件一般默认适用圆通官网公布的通用条款。

圆通快递协议书是圆通速递公司与客户之间签订的一份正式合同文件,主要用于明确双方在快递服务过程中的权利、义务和责任。该协议书通常包含服务内容、费用结算、时效承诺、保价条款、损失赔偿、免责条款等核心内容,确保快递服务的规范性和法律效力。通过签署此协议,客户可享受圆通提供的标准化快递服务,同时圆通公司也依据协议条款保障快件安全、维护客户权益。该协议适用于企业客户、电商商家等有长期寄递需求的用户,个人零星寄件一般默认适用圆通官网公布的通用条款。
