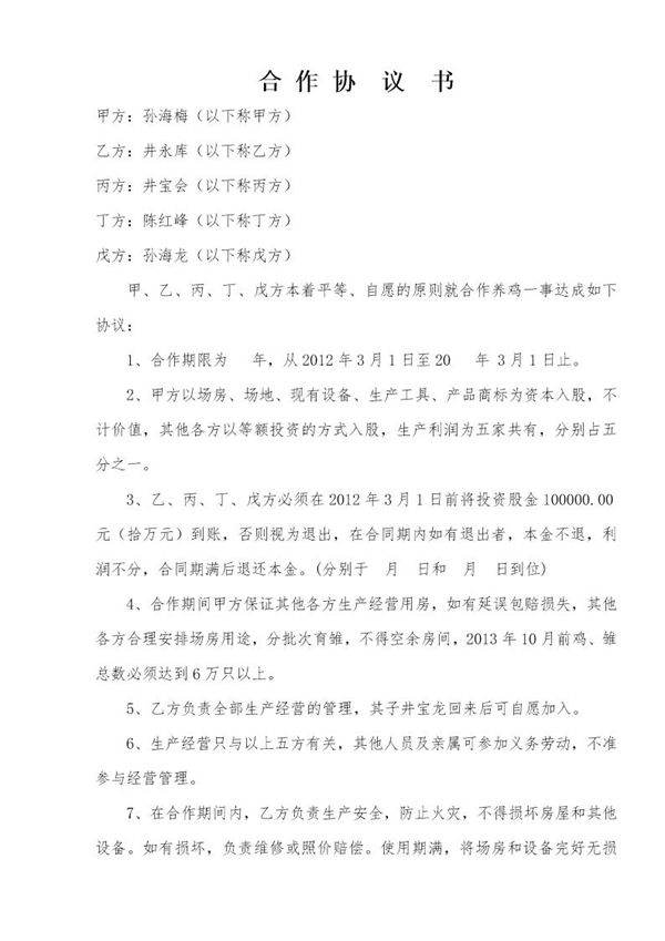
养殖场合作协议是养殖场所有者与合作伙伴之间签订的一份法律文件,用于明确双方在养殖项目中的权利、义务和责任。该协议通常包括合作内容、投资比例、利润分配、经营管理、风险承担、合同期限以及争议解决等关键条款。通过签订合作协议,双方可以建立清晰的合作框架,保障各自的合法权益,确保养殖项目的顺利运营和长期发展。协议内容应根据具体养殖类型(如禽类、畜牧或水产养殖)和合作模式进行调整,并建议在签署前咨询法律专业人士以确保条款的合法性和可执行性。

养殖场合作协议是养殖场所有者与合作伙伴之间签订的一份法律文件,用于明确双方在养殖项目中的权利、义务和责任。该协议通常包括合作内容、投资比例、利润分配、经营管理、风险承担、合同期限以及争议解决等关键条款。通过签订合作协议,双方可以建立清晰的合作框架,保障各自的合法权益,确保养殖项目的顺利运营和长期发展。协议内容应根据具体养殖类型(如禽类、畜牧或水产养殖)和合作模式进行调整,并建议在签署前咨询法律专业人士以确保条款的合法性和可执行性。
