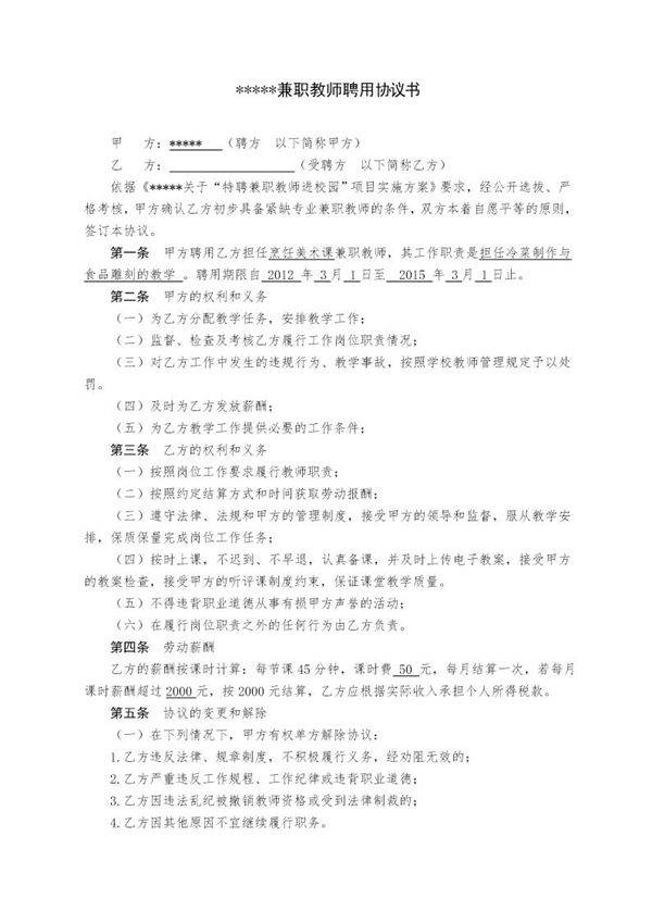
学校兼职教师聘用协议书是学校与兼职教师之间签订的一份正式法律文件,用于明确双方的权利和义务。该协议详细规定了兼职教师的工作内容、工作时间、薪酬标准、保密义务、知识产权归属以及合同期限等关键条款。通过签订此协议,学校可以确保兼职教师按照约定履行职责,同时兼职教师也能明确了解自己的权益和保障。该协议有助于维护双方的合法权益,促进教学工作的顺利开展,确保教学质量和校园秩序。

学校兼职教师聘用协议书是学校与兼职教师之间签订的一份正式法律文件,用于明确双方的权利和义务。该协议详细规定了兼职教师的工作内容、工作时间、薪酬标准、保密义务、知识产权归属以及合同期限等关键条款。通过签订此协议,学校可以确保兼职教师按照约定履行职责,同时兼职教师也能明确了解自己的权益和保障。该协议有助于维护双方的合法权益,促进教学工作的顺利开展,确保教学质量和校园秩序。
