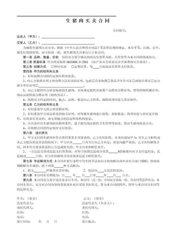
销售合同(猪肉)是买卖双方就猪肉产品的交易条款达成一致的法律文件。该合同明确规定了猪肉的品种、规格、数量、价格、交付时间、付款方式、质量标准以及双方的权利和义务。通过签订合同,双方可以确保交易的公平性和合法性,减少潜在的纠纷风险。合同通常还包括违约责任、争议解决方式等条款,以保障双方的合法权益。无论是批发商、零售商还是餐饮企业,签订销售合同(猪肉)都是保障交易顺利进行的重要步骤。

销售合同(猪肉)是买卖双方就猪肉产品的交易条款达成一致的法律文件。该合同明确规定了猪肉的品种、规格、数量、价格、交付时间、付款方式、质量标准以及双方的权利和义务。通过签订合同,双方可以确保交易的公平性和合法性,减少潜在的纠纷风险。合同通常还包括违约责任、争议解决方式等条款,以保障双方的合法权益。无论是批发商、零售商还是餐饮企业,签订销售合同(猪肉)都是保障交易顺利进行的重要步骤。
