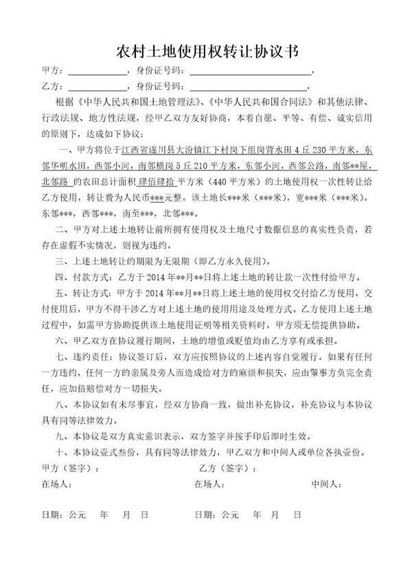
农村土地使用权转让协议书是农村集体经济组织成员之间或成员与外部主体之间,就农村集体所有的土地使用权进行合法转让所签订的书面合同。该协议明确转让方与受让方的权利义务,约定转让土地的具体位置、面积、用途、期限、价格及支付方式等核心条款,并载明双方违约责任及争议解决机制。协议须符合《农村土地承包法》《土地管理法》等法律法规,确保不改变土地集体所有权性质和农业用途(经依法批准变更的除外),且需经发包方备案或集体经济组织同意。签订后,双方应按规定办理土地承包经营权变更登记手续,保障受让方合法权益。

农村土地使用权转让协议书是农村集体经济组织成员之间或成员与外部主体之间,就农村集体所有的土地使用权进行合法转让所签订的书面合同。该协议明确转让方与受让方的权利义务,约定转让土地的具体位置、面积、用途、期限、价格及支付方式等核心条款,并载明双方违约责任及争议解决机制。协议须符合《农村土地承包法》《土地管理法》等法律法规,确保不改变土地集体所有权性质和农业用途(经依法批准变更的除外),且需经发包方备案或集体经济组织同意。签订后,双方应按规定办理土地承包经营权变更登记手续,保障受让方合法权益。

声明:资源收集自网络无法详细核验或存在错误,仅为个人学习参考使用,如侵犯您的权益,请联系我们处理。
不能下载?报告错误