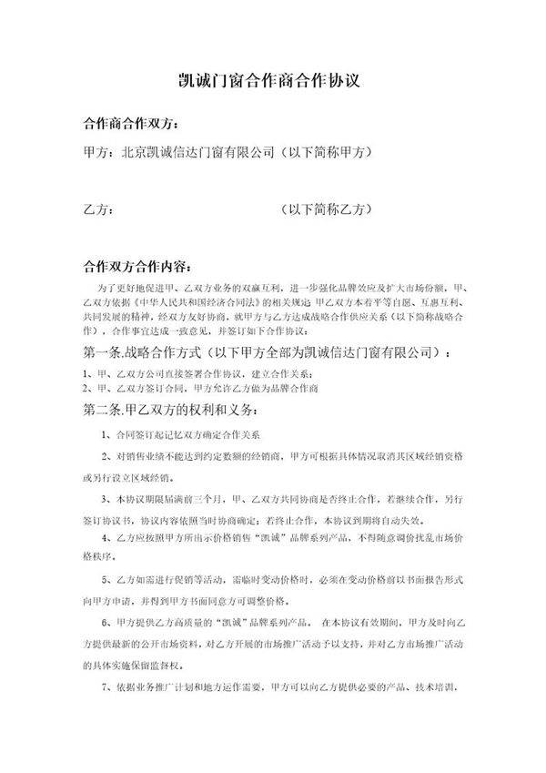
门窗合作商合作协议是门窗企业与合作商之间为明确双方权利、义务及合作细节而签订的法律文件。该协议旨在规范合作行为,保障双方利益,促进长期稳定的合作关系。协议内容通常包括合作范围、产品供应、价格条款、质量要求、交付方式、售后服务、结算方式、违约责任及争议解决机制等关键条款。通过签署本协议,双方将建立互信互利的商业伙伴关系,共同开拓市场,实现共赢发展。

门窗合作商合作协议是门窗企业与合作商之间为明确双方权利、义务及合作细节而签订的法律文件。该协议旨在规范合作行为,保障双方利益,促进长期稳定的合作关系。协议内容通常包括合作范围、产品供应、价格条款、质量要求、交付方式、售后服务、结算方式、违约责任及争议解决机制等关键条款。通过签署本协议,双方将建立互信互利的商业伙伴关系,共同开拓市场,实现共赢发展。
