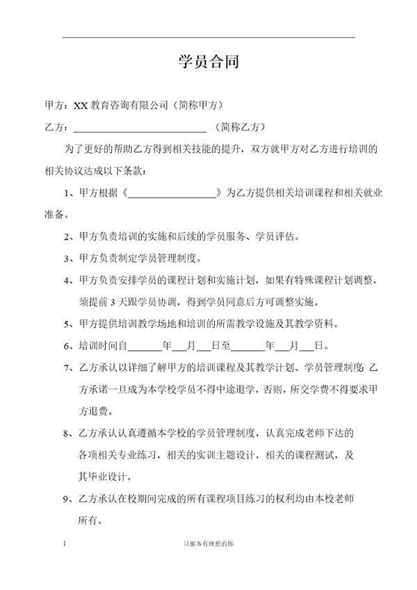
教育机构学员培训合同范本是规范教育机构与学员之间权利义务关系的重要法律文件。该合同明确约定了培训课程内容、课时安排、费用标准、退费规则、双方责任及争议解决方式等关键条款,旨在保障教学服务质量,维护学员合法权益,同时为教育机构提供合法合规的运营依据。合同条款需符合《中华人民共和国合同法》《民办教育促进法》等相关法律法规要求,建议在使用前根据具体培训项目特点进行针对性修改,并咨询专业法律人士意见。签订书面合同有助于预防纠纷,促进培训活动有序开展。

教育机构学员培训合同范本是规范教育机构与学员之间权利义务关系的重要法律文件。该合同明确约定了培训课程内容、课时安排、费用标准、退费规则、双方责任及争议解决方式等关键条款,旨在保障教学服务质量,维护学员合法权益,同时为教育机构提供合法合规的运营依据。合同条款需符合《中华人民共和国合同法》《民办教育促进法》等相关法律法规要求,建议在使用前根据具体培训项目特点进行针对性修改,并咨询专业法律人士意见。签订书面合同有助于预防纠纷,促进培训活动有序开展。

声明:资源收集自网络无法详细核验或存在错误,仅为个人学习参考使用,如侵犯您的权益,请联系我们处理。
不能下载?报告错误