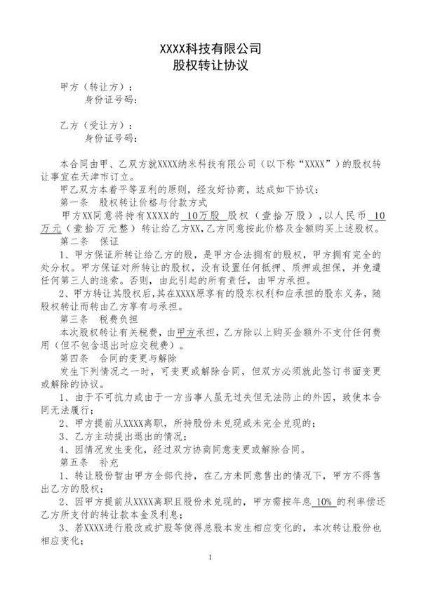
股权转让协议(个人之间)是用于规范个人之间股权转让行为的法律文件。该协议明确了转让方与受让方的基本信息、转让股权的数量及比例、转让价格及支付方式、双方的权利义务、违约责任等关键条款。通过签署该协议,双方可以确保股权转让过程的合法性和有效性,避免后续纠纷。协议通常适用于有限责任公司或股份有限公司中个人股东之间的股权交易,需符合相关法律法规及公司章程的规定。

股权转让协议(个人之间)是用于规范个人之间股权转让行为的法律文件。该协议明确了转让方与受让方的基本信息、转让股权的数量及比例、转让价格及支付方式、双方的权利义务、违约责任等关键条款。通过签署该协议,双方可以确保股权转让过程的合法性和有效性,避免后续纠纷。协议通常适用于有限责任公司或股份有限公司中个人股东之间的股权交易,需符合相关法律法规及公司章程的规定。

声明:资源收集自网络无法详细核验或存在错误,仅为个人学习参考使用,如侵犯您的权益,请联系我们处理。
不能下载?报告错误