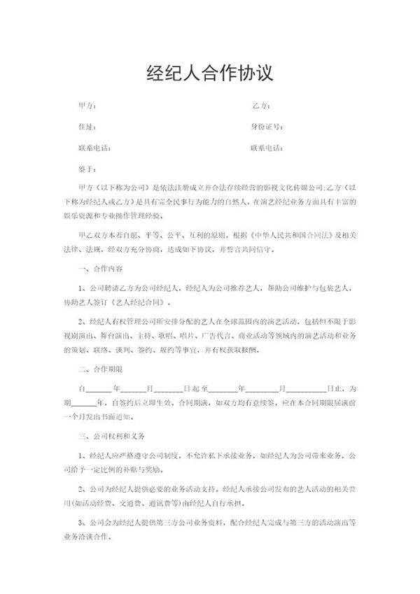
FLSH全职经纪合约是一份专为艺人、模特、运动员等创意行业从业者设计的专业经纪协议。该合约明确规定了经纪公司与艺人之间的权利、义务及合作细节,涵盖职业规划、工作安排、收入分成、合约期限等核心条款。合约旨在建立长期稳定的合作关系,经纪公司将全权负责艺人的职业发展、商业合作及品牌推广,同时艺人需遵守合约规定的独家经纪条款。合约内容通常包括佣金比例(通常为10%-30%)、解约条件、违约责任等法律条款,并符合行业标准及当地劳动法规。双方签约前建议由专业律师审核,确保权益得到充分保障。

FLSH全职经纪合约是一份专为艺人、模特、运动员等创意行业从业者设计的专业经纪协议。该合约明确规定了经纪公司与艺人之间的权利、义务及合作细节,涵盖职业规划、工作安排、收入分成、合约期限等核心条款。合约旨在建立长期稳定的合作关系,经纪公司将全权负责艺人的职业发展、商业合作及品牌推广,同时艺人需遵守合约规定的独家经纪条款。合约内容通常包括佣金比例(通常为10%-30%)、解约条件、违约责任等法律条款,并符合行业标准及当地劳动法规。双方签约前建议由专业律师审核,确保权益得到充分保障。

声明:资源收集自网络无法详细核验或存在错误,仅为个人学习参考使用,如侵犯您的权益,请联系我们处理。
不能下载?报告错误