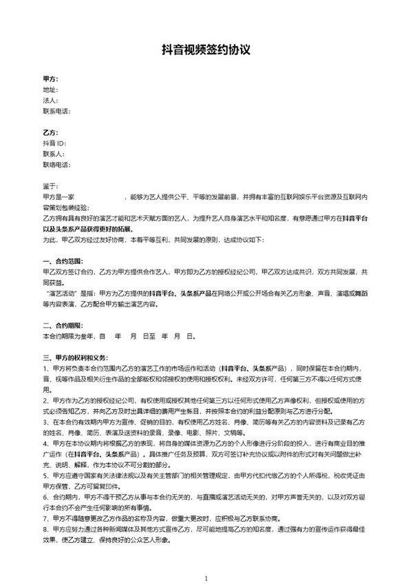
抖音视频艺人合作协议简介本协议旨在明确抖音平台(以下简称“甲方”)与视频内容创作者(以下简称“乙方”)之间的合作关系及双方权利义务。协议内容涵盖合作范围、收益分配、内容版权、账号管理、保密条款、违约责任等关键事项,确保双方在合法合规的前提下开展合作。根据协议,乙方将按照甲方要求创作并发布符合平台规范的视频内容,甲方则提供流量支持、资源推广及相应的收益分成。双方需严格遵守国家法律法规及抖音平台规则,共同维护良好的内容生态。本协议自双方签字盖章之日起生效,具体条款可根据实际情况进行调整。签署前请仔细阅读全部内容,如有疑问可协商解决。
