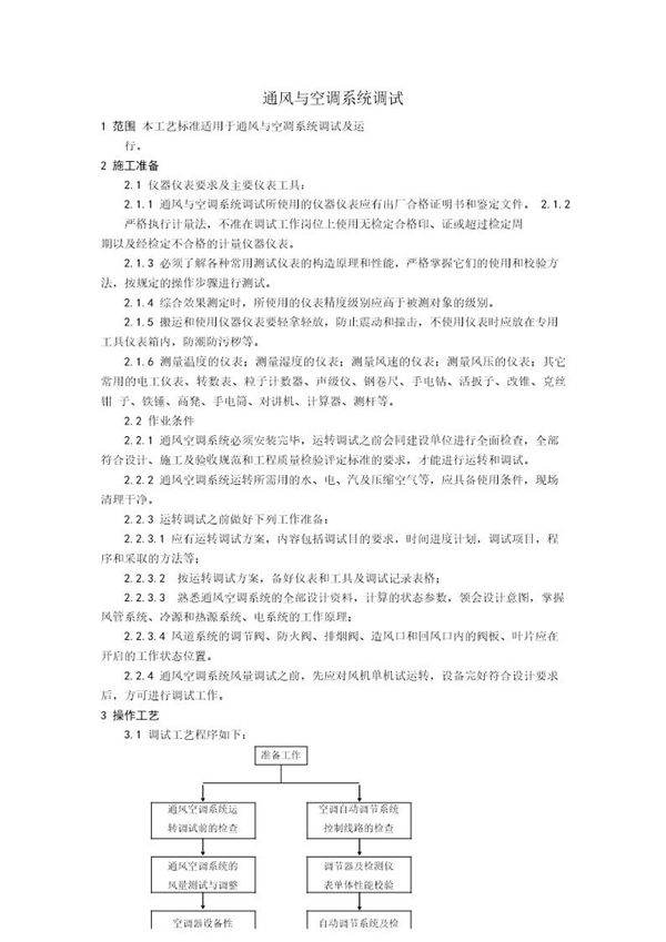
通风与空调系统调试工艺是确保系统正常运行的关键环节,通过科学合理的调试流程,验证系统设计参数与实际运行性能的一致性。调试过程主要包括设备单机试运转、系统联动调试、风量平衡调整、温湿度控制精度测试等步骤,旨在发现并解决安装中存在的各类问题,优化系统运行效率,最终达到设计要求的室内环境控制指标。规范的调试工艺能够有效保障系统节能性、稳定性和舒适性,为建筑环境提供可靠的空气品质保障。

通风与空调系统调试工艺是确保系统正常运行的关键环节,通过科学合理的调试流程,验证系统设计参数与实际运行性能的一致性。调试过程主要包括设备单机试运转、系统联动调试、风量平衡调整、温湿度控制精度测试等步骤,旨在发现并解决安装中存在的各类问题,优化系统运行效率,最终达到设计要求的室内环境控制指标。规范的调试工艺能够有效保障系统节能性、稳定性和舒适性,为建筑环境提供可靠的空气品质保障。

声明:资源收集自网络无法详细核验或存在错误,仅为个人学习参考使用,如侵犯您的权益,请联系我们处理。
不能下载?报告错误