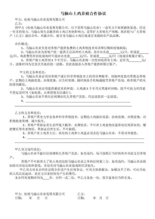
马脑山养殖户合同模板是专为马脑山地区养殖户与合作方设计的标准化协议文件。该模板明确了双方在养殖合作中的权利与义务,规范了养殖品种、数量、价格、交付方式、付款条件等核心条款,同时包含风险责任划分、违约处理及争议解决机制等内容。使用本模板可有效保障养殖户权益,降低合作纠纷风险,适用于禽畜、水产等各类养殖项目的合作协议签订。建议签约前根据具体养殖项目补充细则,必要时咨询法律专业人士。

马脑山养殖户合同模板是专为马脑山地区养殖户与合作方设计的标准化协议文件。该模板明确了双方在养殖合作中的权利与义务,规范了养殖品种、数量、价格、交付方式、付款条件等核心条款,同时包含风险责任划分、违约处理及争议解决机制等内容。使用本模板可有效保障养殖户权益,降低合作纠纷风险,适用于禽畜、水产等各类养殖项目的合作协议签订。建议签约前根据具体养殖项目补充细则,必要时咨询法律专业人士。

声明:资源收集自网络无法详细核验或存在错误,仅为个人学习参考使用,如侵犯您的权益,请联系我们处理。
不能下载?报告错误