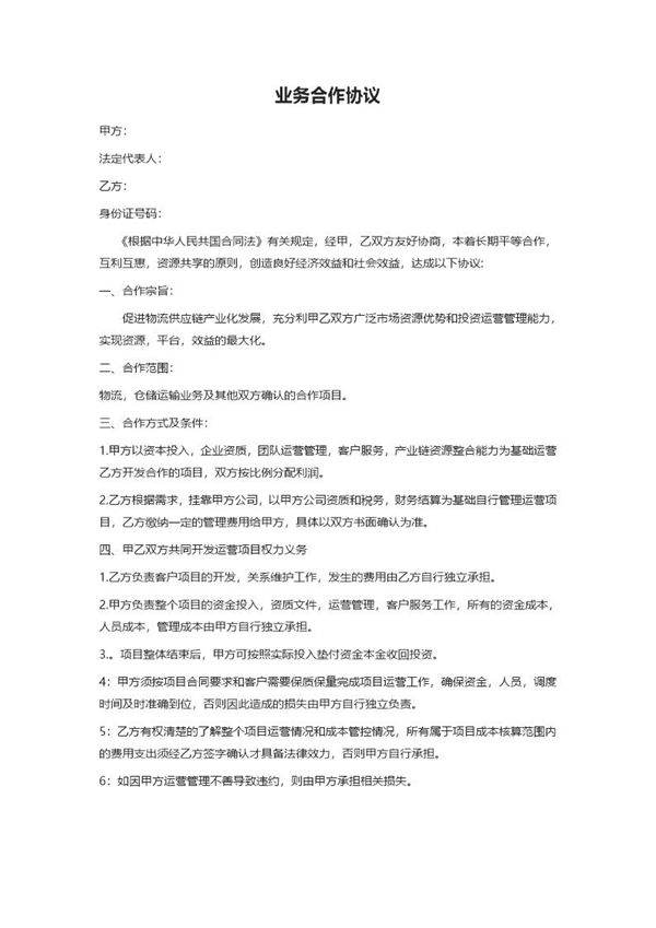
物流仓储业务合作协议范本是规范物流服务提供商与仓储需求方之间权利义务关系的重要法律文件。该协议明确双方在货物存储、运输管理、费用结算、风险承担等环节的合作细节,涵盖仓储服务内容、操作流程、计费标准、保险责任、违约责任等核心条款,旨在保障货物安全流转的同时维护双方合法权益。协议通常包含服务期限、不可抗力处理、争议解决机制等通用条款,适用于生产型企业与第三方物流公司、电商平台与仓储服务商等多种商业场景,为物流仓储业务合作提供标准化契约框架,有效降低合作风险。

物流仓储业务合作协议范本是规范物流服务提供商与仓储需求方之间权利义务关系的重要法律文件。该协议明确双方在货物存储、运输管理、费用结算、风险承担等环节的合作细节,涵盖仓储服务内容、操作流程、计费标准、保险责任、违约责任等核心条款,旨在保障货物安全流转的同时维护双方合法权益。协议通常包含服务期限、不可抗力处理、争议解决机制等通用条款,适用于生产型企业与第三方物流公司、电商平台与仓储服务商等多种商业场景,为物流仓储业务合作提供标准化契约框架,有效降低合作风险。

声明:资源收集自网络无法详细核验或存在错误,仅为个人学习参考使用,如侵犯您的权益,请联系我们处理。
不能下载?报告错误