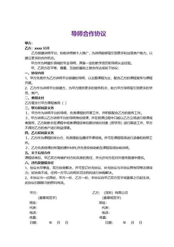
导师合作协议模板是用于规范导师与学员或合作机构之间权利和义务的法律文件。该模板明确了双方的合作内容、责任划分、服务期限、报酬支付方式、保密条款以及违约责任等关键条款,确保合作过程有据可依。使用标准化的协议模板可以有效减少潜在纠纷,保护双方合法权益,同时为建立长期稳定的合作关系提供法律保障。建议在签署前由专业法律人士审核协议内容,确保条款符合实际需求并遵守相关法律法规。

导师合作协议模板是用于规范导师与学员或合作机构之间权利和义务的法律文件。该模板明确了双方的合作内容、责任划分、服务期限、报酬支付方式、保密条款以及违约责任等关键条款,确保合作过程有据可依。使用标准化的协议模板可以有效减少潜在纠纷,保护双方合法权益,同时为建立长期稳定的合作关系提供法律保障。建议在签署前由专业法律人士审核协议内容,确保条款符合实际需求并遵守相关法律法规。

声明:资源收集自网络无法详细核验或存在错误,仅为个人学习参考使用,如侵犯您的权益,请联系我们处理。
不能下载?报告错误