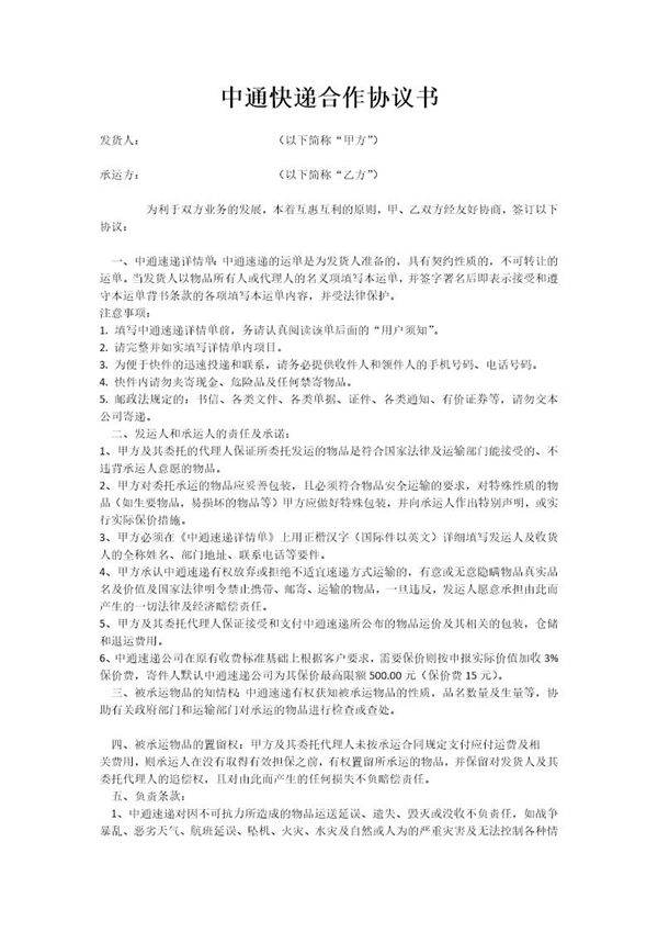
中通快递合作协议书是双方(中通快递与合作伙伴)就快递业务合作达成的正式书面协议。该协议明确双方的权利义务、合作范围、服务标准、费用结算、违约责任等关键条款,确保合作过程规范有序。协议内容通常包括收派件操作流程、时效要求、价格体系、结算周期、客户服务标准等核心事项,同时涵盖保密条款、争议解决机制等法律保障内容。合作方需仔细阅读条款,确保理解并接受全部约定内容后方可签署。协议自双方签字盖章后生效,具有法律约束力。

中通快递合作协议书是双方(中通快递与合作伙伴)就快递业务合作达成的正式书面协议。该协议明确双方的权利义务、合作范围、服务标准、费用结算、违约责任等关键条款,确保合作过程规范有序。协议内容通常包括收派件操作流程、时效要求、价格体系、结算周期、客户服务标准等核心事项,同时涵盖保密条款、争议解决机制等法律保障内容。合作方需仔细阅读条款,确保理解并接受全部约定内容后方可签署。协议自双方签字盖章后生效,具有法律约束力。

声明:资源收集自网络无法详细核验或存在错误,仅为个人学习参考使用,如侵犯您的权益,请联系我们处理。
不能下载?报告错误