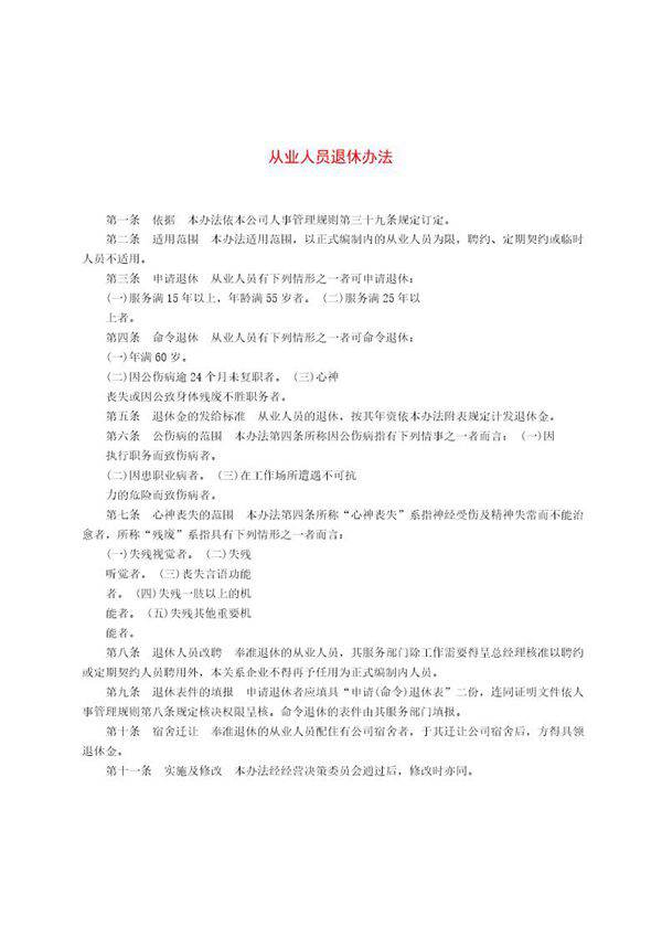
从业人员退休办法是为了保障各类从业人员在达到法定退休年龄或因其他原因退出工作岗位时,能够依法享受相应的退休待遇而制定的规范性文件。该办法通常包括退休条件、退休金计算标准、申请流程、待遇发放等内容,旨在维护从业人员的合法权益,确保其退休后的基本生活保障。不同行业和地区可能根据实际情况制定具体的实施细则,以适应不同群体的需求。

从业人员退休办法是为了保障各类从业人员在达到法定退休年龄或因其他原因退出工作岗位时,能够依法享受相应的退休待遇而制定的规范性文件。该办法通常包括退休条件、退休金计算标准、申请流程、待遇发放等内容,旨在维护从业人员的合法权益,确保其退休后的基本生活保障。不同行业和地区可能根据实际情况制定具体的实施细则,以适应不同群体的需求。

声明:资源收集自网络无法详细核验或存在错误,仅为个人学习参考使用,如侵犯您的权益,请联系我们处理。
不能下载?报告错误