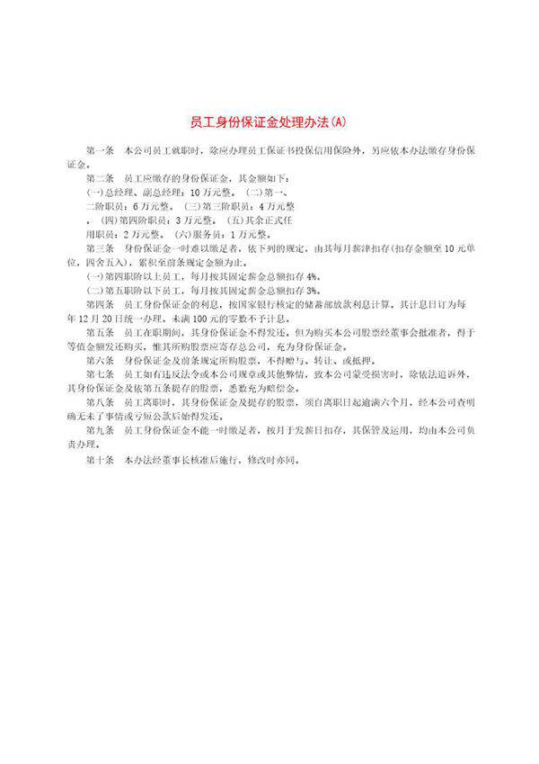
员工身份保证金处理办法是企业为规范员工身份保证金管理而制定的内部制度。该办法明确了保证金的收取标准、缴纳方式、使用范围、退还条件及违规处理等内容,旨在保障企业与员工的合法权益,维护良好的劳动关系。通过建立透明、公正的保证金管理机制,既能防范用工风险,又能促进员工遵守企业规章制度,为企业健康发展提供制度保障。本办法适用于所有需要缴纳身份保证金的员工及相关部门。

员工身份保证金处理办法是企业为规范员工身份保证金管理而制定的内部制度。该办法明确了保证金的收取标准、缴纳方式、使用范围、退还条件及违规处理等内容,旨在保障企业与员工的合法权益,维护良好的劳动关系。通过建立透明、公正的保证金管理机制,既能防范用工风险,又能促进员工遵守企业规章制度,为企业健康发展提供制度保障。本办法适用于所有需要缴纳身份保证金的员工及相关部门。

声明:资源收集自网络无法详细核验或存在错误,仅为个人学习参考使用,如侵犯您的权益,请联系我们处理。
不能下载?报告错误