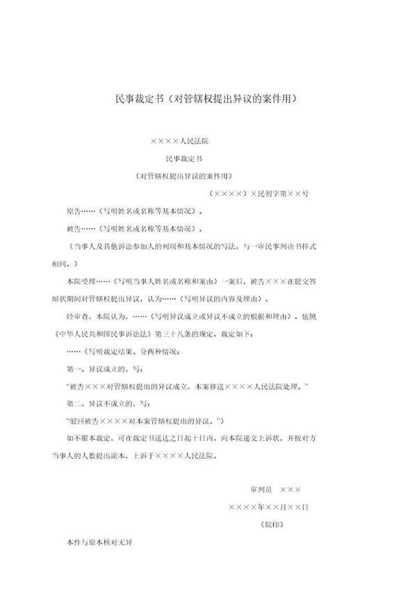
民事裁定书(对管辖权提出异议的案件用)是人民法院在审理民事案件过程中,当事人对案件管辖权提出异议时,法院依法审查后作出的书面裁定。该裁定书主要用于明确案件是否属于受诉法院管辖,并依据相关法律规定对管辖权异议作出支持或驳回的决定。其内容包括当事人基本信息、异议理由、法院审查意见及裁定结果等,是保障诉讼程序合法性和当事人诉讼权利的重要法律文书。

民事裁定书(对管辖权提出异议的案件用)是人民法院在审理民事案件过程中,当事人对案件管辖权提出异议时,法院依法审查后作出的书面裁定。该裁定书主要用于明确案件是否属于受诉法院管辖,并依据相关法律规定对管辖权异议作出支持或驳回的决定。其内容包括当事人基本信息、异议理由、法院审查意见及裁定结果等,是保障诉讼程序合法性和当事人诉讼权利的重要法律文书。

声明:资源收集自网络无法详细核验或存在错误,仅为个人学习参考使用,如侵犯您的权益,请联系我们处理。
不能下载?报告错误