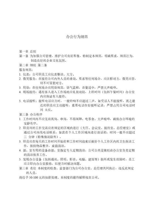
办公行为规范是为了维护良好的工作秩序、提升工作效率和营造和谐的办公环境而制定的一系列准则和要求。它明确了员工在办公场所应遵守的基本行为标准,包括但不限于考勤纪律、着装要求、沟通礼仪、设备使用规范、保密义务以及团队协作等方面。通过规范员工的日常行为,确保工作有序开展,同时体现企业的专业形象和文化价值观。每位员工都应认真遵守办公行为规范,共同维护积极向上的工作氛围。

办公行为规范是为了维护良好的工作秩序、提升工作效率和营造和谐的办公环境而制定的一系列准则和要求。它明确了员工在办公场所应遵守的基本行为标准,包括但不限于考勤纪律、着装要求、沟通礼仪、设备使用规范、保密义务以及团队协作等方面。通过规范员工的日常行为,确保工作有序开展,同时体现企业的专业形象和文化价值观。每位员工都应认真遵守办公行为规范,共同维护积极向上的工作氛围。
