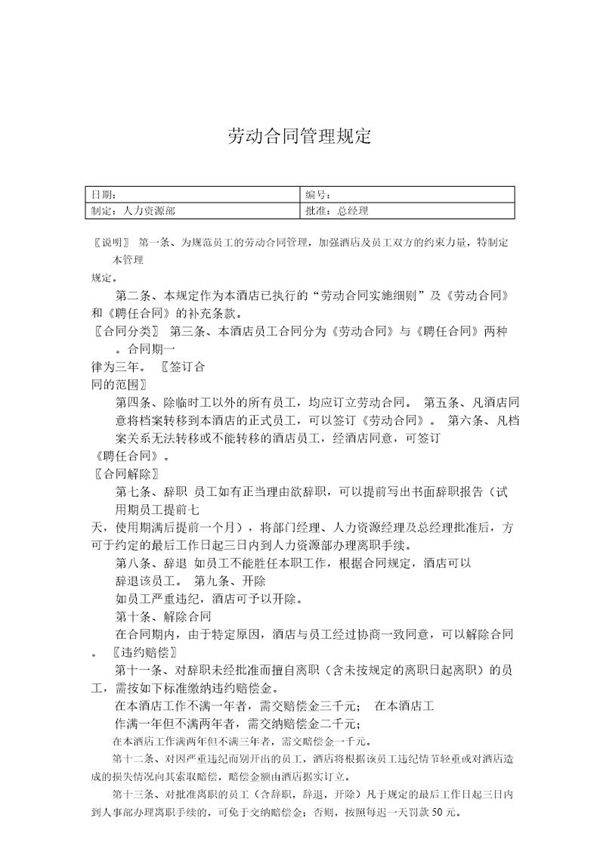
劳动合同管理规定是企业或组织为规范劳动合同的签订、履行、变更、解除和终止等环节而制定的内部规章制度。它的主要目的是明确用人单位与劳动者之间的权利义务关系,保障双方的合法权益,同时确保企业的用工行为符合国家劳动法律法规的要求。该规定通常涵盖劳动合同的订立程序、合同内容、履行要求、违约责任、争议处理等方面,为企业人力资源管理提供制度依据,防范劳动纠纷风险,促进和谐劳动关系的建立。

劳动合同管理规定是企业或组织为规范劳动合同的签订、履行、变更、解除和终止等环节而制定的内部规章制度。它的主要目的是明确用人单位与劳动者之间的权利义务关系,保障双方的合法权益,同时确保企业的用工行为符合国家劳动法律法规的要求。该规定通常涵盖劳动合同的订立程序、合同内容、履行要求、违约责任、争议处理等方面,为企业人力资源管理提供制度依据,防范劳动纠纷风险,促进和谐劳动关系的建立。
