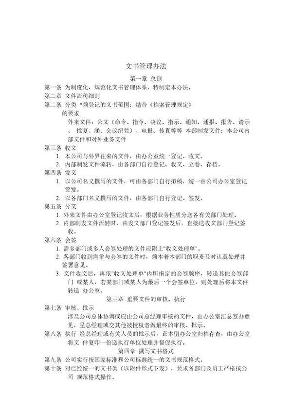
文书管理办法是一套系统化、规范化的制度,旨在对组织内部的各类文书进行有效管理。该办法明确了文书的起草、审核、签发、归档、保管、借阅和销毁等环节的操作流程,确保文书处理的规范性、准确性和安全性。通过实施文书管理办法,可以提高工作效率,保障信息的完整性和可追溯性,同时降低文书丢失或泄密的风险,为组织的日常运作和信息管理提供有力支持。

文书管理办法是一套系统化、规范化的制度,旨在对组织内部的各类文书进行有效管理。该办法明确了文书的起草、审核、签发、归档、保管、借阅和销毁等环节的操作流程,确保文书处理的规范性、准确性和安全性。通过实施文书管理办法,可以提高工作效率,保障信息的完整性和可追溯性,同时降低文书丢失或泄密的风险,为组织的日常运作和信息管理提供有力支持。
