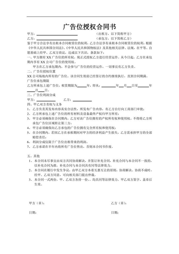
广告位授权合同书(新版完整通用版)简介本合同书适用于广告位授权合作场景,明确授权方与被授权方的权利义务关系。合同内容涵盖广告位位置、使用期限、授权费用、支付方式、维护责任、违约责任等核心条款,确保双方权益得到法律保障。新版合同优化了条款表述,增加知识产权保护、争议解决机制等内容,适配线上线下各类广告位授权需求,具备通用性与灵活性,可供企业、商户或个人直接使用或根据实际需求调整。建议签约前由专业法律人士审核,以确保合规性。

广告位授权合同书(新版完整通用版)简介本合同书适用于广告位授权合作场景,明确授权方与被授权方的权利义务关系。合同内容涵盖广告位位置、使用期限、授权费用、支付方式、维护责任、违约责任等核心条款,确保双方权益得到法律保障。新版合同优化了条款表述,增加知识产权保护、争议解决机制等内容,适配线上线下各类广告位授权需求,具备通用性与灵活性,可供企业、商户或个人直接使用或根据实际需求调整。建议签约前由专业法律人士审核,以确保合规性。

声明:资源收集自网络无法详细核验或存在错误,仅为个人学习参考使用,如侵犯您的权益,请联系我们处理。
不能下载?报告错误