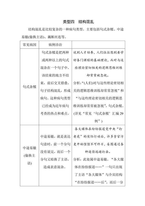
类型四结构混乱简介结构混乱是高考语文常见语病类型之一,指句子结构不清晰、成分杂糅或句式杂糅,导致语意表达混乱。这类错误通常表现为:1.句式杂糅:将两种句式强行合并,如“原因是……造成的”(“原因是……”与“是……造成的”混用)。2.中途易辙:句子前半部分主语未完成表述,后半部分另起话题。3.成分赘余:重复使用语义相同的词语或成分。复习时需通过典型例题训练,掌握拆分句式、梳理主干的方法,确保句子结构单一、逻辑清晰。

类型四结构混乱简介结构混乱是高考语文常见语病类型之一,指句子结构不清晰、成分杂糅或句式杂糅,导致语意表达混乱。这类错误通常表现为:1.句式杂糅:将两种句式强行合并,如“原因是……造成的”(“原因是……”与“是……造成的”混用)。2.中途易辙:句子前半部分主语未完成表述,后半部分另起话题。3.成分赘余:重复使用语义相同的词语或成分。复习时需通过典型例题训练,掌握拆分句式、梳理主干的方法,确保句子结构单一、逻辑清晰。
