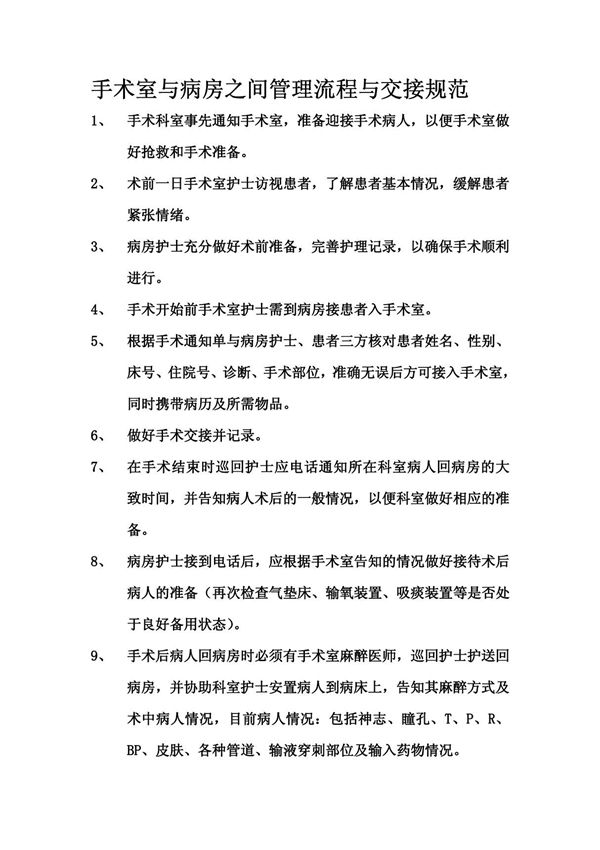
手术室与病房之间的管理流程与交接规范是医院医疗质量管理的重要组成部分,旨在确保患者在手术前后得到安全、高效、无缝的医疗服务。该规范明确了患者转运、信息交接、物品管理、人员职责等关键环节的操作标准,以减少医疗差错、提升工作效率、保障患者安全。通过规范化的交接流程,可以加强手术室与病房的协作,确保患者信息准确传递,医疗行为连贯一致,最终提高整体医疗服务质量。

手术室与病房之间的管理流程与交接规范是医院医疗质量管理的重要组成部分,旨在确保患者在手术前后得到安全、高效、无缝的医疗服务。该规范明确了患者转运、信息交接、物品管理、人员职责等关键环节的操作标准,以减少医疗差错、提升工作效率、保障患者安全。通过规范化的交接流程,可以加强手术室与病房的协作,确保患者信息准确传递,医疗行为连贯一致,最终提高整体医疗服务质量。

声明:资源收集自网络无法详细核验或存在错误,仅为个人学习参考使用,如侵犯您的权益,请联系我们处理。
不能下载?报告错误