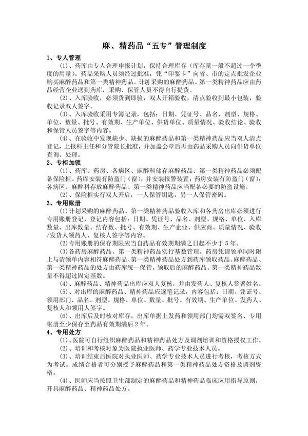
精品三甲评审麻精药品五专三级批号管理制度和流程中,特别强调了对麻精药品全流程的精细化管控。要求医疗机构必须严格执行"专人负责、专柜加锁、专用账册、专用处方、专册登记"的五专管理要求,同时实行"药库、药房、临床科室"三级批号追踪体系。所有麻精药品的采购、验收、储存、调配、使用、回收等环节均需完整记录批号信息,确保每一支、每一片药品都能追溯到具体批号和使用流向。药学部要定期核对批号记录,医务处和护理部需联合开展批号管理专项检查,对发现的问题要立即整改并追责,切实保障麻精药品的规范使用和安全管理。

精品三甲评审麻精药品五专三级批号管理制度和流程中,特别强调了对麻精药品全流程的精细化管控。要求医疗机构必须严格执行"专人负责、专柜加锁、专用账册、专用处方、专册登记"的五专管理要求,同时实行"药库、药房、临床科室"三级批号追踪体系。所有麻精药品的采购、验收、储存、调配、使用、回收等环节均需完整记录批号信息,确保每一支、每一片药品都能追溯到具体批号和使用流向。药学部要定期核对批号记录,医务处和护理部需联合开展批号管理专项检查,对发现的问题要立即整改并追责,切实保障麻精药品的规范使用和安全管理。

声明:资源收集自网络无法详细核验或存在错误,仅为个人学习参考使用,如侵犯您的权益,请联系我们处理。
不能下载?报告错误