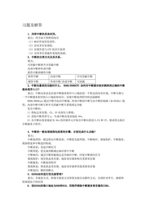
微机原理第7章主要讲解了中断系统和DMA控制器的相关内容。习题答案部分可以补充以下描述:本章习题重点考察学生对中断处理流程、中断向量表、中断优先级以及DMA传输原理的理解。通过解答这些习题,学生能够掌握中断服务程序的编写方法,理解DMA控制器的工作机制,并学会在实际应用中配置中断和DMA传输参数。建议学生在完成习题时,结合具体的8086/8088系统结构进行分析,并注意区分可屏蔽中断与非屏蔽中断的不同处理方式。

微机原理第7章主要讲解了中断系统和DMA控制器的相关内容。习题答案部分可以补充以下描述:本章习题重点考察学生对中断处理流程、中断向量表、中断优先级以及DMA传输原理的理解。通过解答这些习题,学生能够掌握中断服务程序的编写方法,理解DMA控制器的工作机制,并学会在实际应用中配置中断和DMA传输参数。建议学生在完成习题时,结合具体的8086/8088系统结构进行分析,并注意区分可屏蔽中断与非屏蔽中断的不同处理方式。

声明:资源收集自网络无法详细核验或存在错误,仅为个人学习参考使用,如侵犯您的权益,请联系我们处理。
不能下载?报告错误