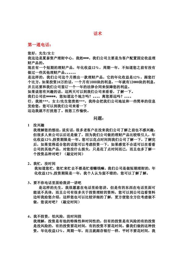
P2P理财培训电话销售话术和常见问题描述:P2P理财培训电话销售话术是专门为理财顾问设计的沟通技巧,旨在通过电话有效推广P2P理财培训课程。这些话术经过精心设计,能够帮助销售人员快速建立信任、突出课程价值、解答潜在学员疑问并最终促成报名。常见问题部分整理了学员最关心的核心问题,包括课程内容、师资力量、学习效果、费用及后续服务等,为销售人员提供标准化的应答参考,确保沟通的专业性和一致性。这些话术和问题解答需要根据具体培训产品特点和目标学员群体进行调整,建议在实际使用前进行充分演练。

P2P理财培训电话销售话术和常见问题描述:P2P理财培训电话销售话术是专门为理财顾问设计的沟通技巧,旨在通过电话有效推广P2P理财培训课程。这些话术经过精心设计,能够帮助销售人员快速建立信任、突出课程价值、解答潜在学员疑问并最终促成报名。常见问题部分整理了学员最关心的核心问题,包括课程内容、师资力量、学习效果、费用及后续服务等,为销售人员提供标准化的应答参考,确保沟通的专业性和一致性。这些话术和问题解答需要根据具体培训产品特点和目标学员群体进行调整,建议在实际使用前进行充分演练。
