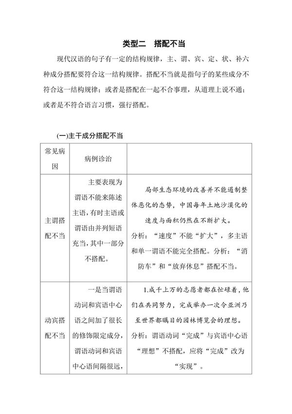
2020高考语文总复习检测类型二搭配不当主要考察学生对词语、短语或句子成分之间搭配关系的掌握情况。搭配不当是指句子中相关成分在语义、语法或习惯用法上不能正确配合。常见的搭配不当类型包括:主谓搭配不当、动宾搭配不当、修饰语与中心语搭配不当、关联词语搭配不当等。在复习时,考生需要特别注意词语的固定搭配习惯,掌握常见动词、形容词与名词的搭配规律,同时要培养语感,通过大量阅读积累正确的语言表达方式。做这类题目时,建议先找出句子主干,再逐一检查各成分之间的搭配关系,尤其要关注那些看似合理但实际上不符合汉语表达习惯的组合。
