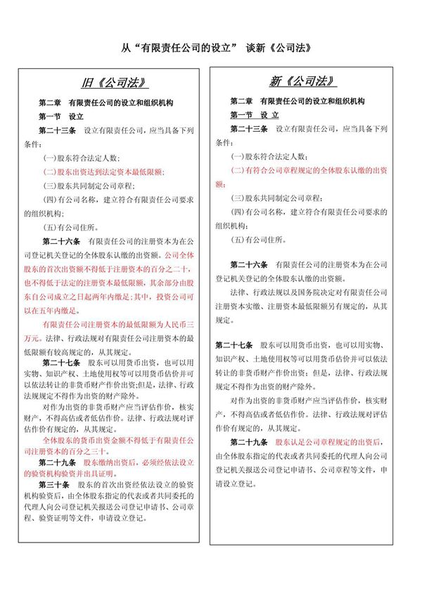
2014年新公司法在注册资本制度方面进行了重大改革,取消了有限责任公司和一人公司的最低注册资本限制,将实缴制改为认缴制,简化了公司设立程序。这一变化降低了创业门槛,激发了市场活力,有利于促进中小企业发展。同时,新法强化了公司信用监管,要求企业通过企业信用信息公示系统及时公开信息,加强社会监督。这些改革体现了政府简政放权、转变职能的思路,对优化营商环境具有重要意义。

2014年新公司法在注册资本制度方面进行了重大改革,取消了有限责任公司和一人公司的最低注册资本限制,将实缴制改为认缴制,简化了公司设立程序。这一变化降低了创业门槛,激发了市场活力,有利于促进中小企业发展。同时,新法强化了公司信用监管,要求企业通过企业信用信息公示系统及时公开信息,加强社会监督。这些改革体现了政府简政放权、转变职能的思路,对优化营商环境具有重要意义。

声明:资源收集自网络无法详细核验或存在错误,仅为个人学习参考使用,如侵犯您的权益,请联系我们处理。
不能下载?报告错误