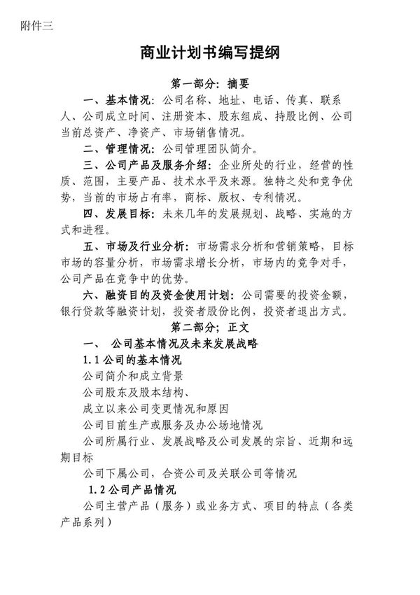
商业计划书编写提纲是指导创业者或企业系统梳理商业思路的重要工具。在编写商业计划书时,应确保内容清晰、逻辑严谨、数据准确。提纲通常包括执行摘要、公司介绍、市场分析、产品或服务描述、营销策略、运营计划、管理团队、财务预测和融资需求等核心部分。每个部分应突出重点,展示项目的可行性和盈利潜力。此外,根据行业特点和目标读者的需求,可以适当调整提纲结构,确保计划书的专业性和吸引力。

商业计划书编写提纲是指导创业者或企业系统梳理商业思路的重要工具。在编写商业计划书时,应确保内容清晰、逻辑严谨、数据准确。提纲通常包括执行摘要、公司介绍、市场分析、产品或服务描述、营销策略、运营计划、管理团队、财务预测和融资需求等核心部分。每个部分应突出重点,展示项目的可行性和盈利潜力。此外,根据行业特点和目标读者的需求,可以适当调整提纲结构,确保计划书的专业性和吸引力。
