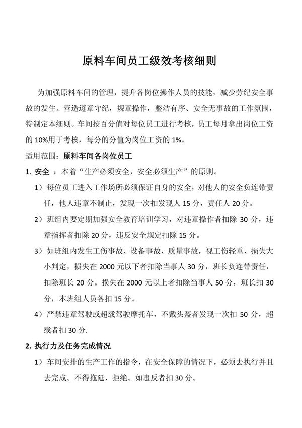
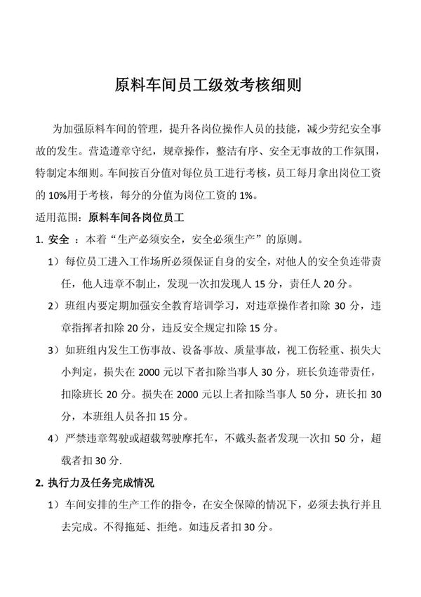
原料车间员工考核细则补充内容:工作态度与责任心考核:1.员工需严格遵守车间规章制度,服从工作安排,无故不服从管理者每次扣2分;2.工作期间应保持积极主动的工作态度,发现消极怠工现象每次扣1分;3.对设备异常或安全隐患应及时上报,隐瞒不报者每次扣3分;4.爱护车间设备和工具,因个人原因造成设备损坏或工具遗失的,视情况扣2-5分;5.保持工作区域整洁,未按要求清理现场的每次扣1分;6.主动提出合理化建议并被采纳的,每次加2分。

原料车间员工考核细则补充内容:工作态度与责任心考核:1.员工需严格遵守车间规章制度,服从工作安排,无故不服从管理者每次扣2分;2.工作期间应保持积极主动的工作态度,发现消极怠工现象每次扣1分;3.对设备异常或安全隐患应及时上报,隐瞒不报者每次扣3分;4.爱护车间设备和工具,因个人原因造成设备损坏或工具遗失的,视情况扣2-5分;5.保持工作区域整洁,未按要求清理现场的每次扣1分;6.主动提出合理化建议并被采纳的,每次加2分。

声明:资源收集自网络无法详细核验或存在错误,仅为个人学习参考使用,如侵犯您的权益,请联系我们处理。
不能下载?报告错误