根据JTGH12-2015《公路隧道养护技术规范》第2章相关内容,补充描述如下:公路隧道养护应遵循"预防为主、防治结合"的原则,针对隧道结构特点及运营环境制定科学合理的养护计划。养护工作内容包括日常检查、定期检查、特别检查及专项检测,重点对隧道土建结构、机电设施、交通安全设施等进行系统性维护。隧道养护技术应符合国家现行标准要求,并积极采用新技术、新工艺、新材料以提高养护效率和质量。养护单位应建立健全隧道技术档案,实行信息化管理,确保养护工作可追溯。

根据JTGH12-2015《公路隧道养护技术规范》第2章相关内容,补充描述如下:公路隧道养护应遵循"预防为主、防治结合"的原则,针对隧道结构特点及运营环境制定科学合理的养护计划。养护工作内容包括日常检查、定期检查、特别检查及专项检测,重点对隧道土建结构、机电设施、交通安全设施等进行系统性维护。隧道养护技术应符合国家现行标准要求,并积极采用新技术、新工艺、新材料以提高养护效率和质量。养护单位应建立健全隧道技术档案,实行信息化管理,确保养护工作可追溯。

声明:资源收集自网络无法详细核验或存在错误,仅为个人学习参考使用,如侵犯您的权益,请联系我们处理。
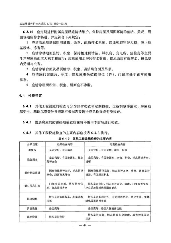
不能下载?报告错误