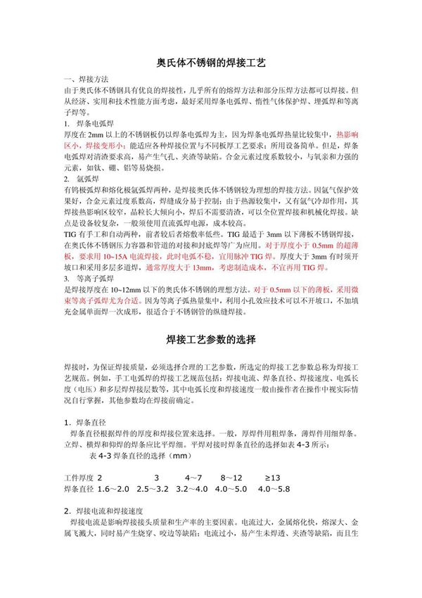
奥氏体不锈钢的焊接工艺参数选择需要综合考虑材料特性、焊接方法和应用要求。首先,奥氏体不锈钢具有良好的耐腐蚀性和高温性能,但在焊接过程中容易出现热裂纹和晶间腐蚀问题。因此,焊接参数的选择至关重要。焊接方法方面,常用的有手工电弧焊(SMAW)、钨极氩弧焊(GTAW)、熔化极气体保护焊(GMAW)等。对于薄板材料,GTAW是较好的选择,因其热输入小,变形小;对于厚板,可采用GMAW或SMAW以提高效率。电流和电压的选择应根据材料厚度和焊接位置调整。通常采用较低的焊接电流以减少热输入,避免晶间腐蚀。焊接速度应适中,过快可能导致未熔合,过慢则增加热输入。保护气体一般选用纯氩或氩气混合少量氢气或氦气,以提高电弧稳定性和熔池流动性。预热和后热处理通常不需要,但在特殊情况下可考虑低温预热以减少应力。焊后建议进行酸洗和钝化处理以恢复耐腐蚀性。总之,合理的焊接工艺参数能确保焊接质量,避免缺陷,满足使用要求。
