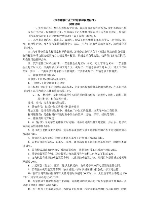
《汽车维修行业工时定额和收费标准》是针对汽车维修服务行业制定的一项重要规范文件。该标准主要规定了汽车维修过程中各类维修项目的工时计算方法和相应的服务收费标准,旨在规范汽车维修市场的价格行为,保障消费者和维修企业的合法权益。通过明确不同维修项目的工时定额,该标准有助于提高维修服务的透明度和公平性,避免乱收费现象,同时促进维修行业的健康有序发展。该标准通常由行业协会或相关政府部门制定,并根据市场变化和技术发展进行定期更新,以适应行业需求。

《汽车维修行业工时定额和收费标准》是针对汽车维修服务行业制定的一项重要规范文件。该标准主要规定了汽车维修过程中各类维修项目的工时计算方法和相应的服务收费标准,旨在规范汽车维修市场的价格行为,保障消费者和维修企业的合法权益。通过明确不同维修项目的工时定额,该标准有助于提高维修服务的透明度和公平性,避免乱收费现象,同时促进维修行业的健康有序发展。该标准通常由行业协会或相关政府部门制定,并根据市场变化和技术发展进行定期更新,以适应行业需求。
