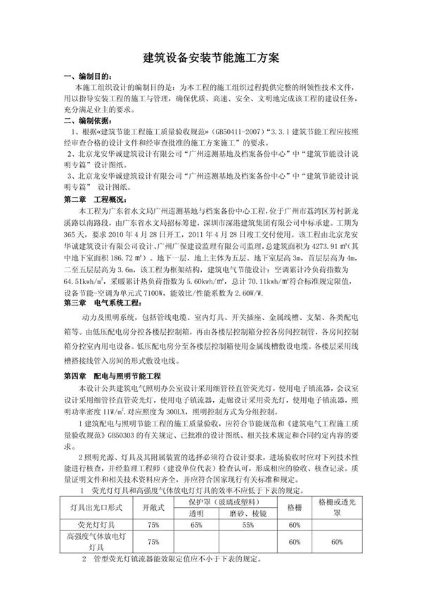
电气节能专项施工方案是针对建筑电气系统在设计、施工及运行过程中实施节能措施的技术文件。该方案旨在通过优化电气设备选型、合理配置供电系统、采用高效节能技术以及科学管理手段,降低建筑电气能耗,提高能源利用效率。方案内容通常包括节能目标、技术措施、施工工艺、设备材料选用、调试与验收标准等关键环节,确保电气系统在满足功能需求的同时符合国家节能标准和绿色建筑要求。实施本方案可有效减少建筑全生命周期运营成本,实现经济效益与环境效益的双赢。

电气节能专项施工方案是针对建筑电气系统在设计、施工及运行过程中实施节能措施的技术文件。该方案旨在通过优化电气设备选型、合理配置供电系统、采用高效节能技术以及科学管理手段,降低建筑电气能耗,提高能源利用效率。方案内容通常包括节能目标、技术措施、施工工艺、设备材料选用、调试与验收标准等关键环节,确保电气系统在满足功能需求的同时符合国家节能标准和绿色建筑要求。实施本方案可有效减少建筑全生命周期运营成本,实现经济效益与环境效益的双赢。

声明:资源收集自网络无法详细核验或存在错误,仅为个人学习参考使用,如侵犯您的权益,请联系我们处理。
不能下载?报告错误