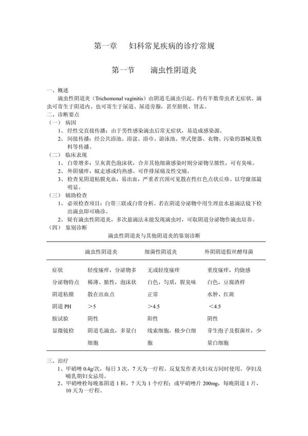
县级医院妇科常见疾病诊疗常规是针对基层医疗机构妇科日常诊疗工作制定的标准化操作指南。本常规结合县级医院实际条件,总结妇科多发病、常见病的规范化诊疗流程,涵盖疾病诊断要点、鉴别诊断、治疗方案及随访管理等内容,旨在为县级医院妇科医务人员提供实用、科学的临床参考,提高妇科疾病诊疗水平,保障患者医疗安全。常规内容主要包括:妇科炎症、月经失调、子宫肌瘤、卵巢囊肿、宫颈病变等常见疾病的诊疗规范,以及基本手术操作指南和急症处理原则。编写时注重实用性、可操作性,兼顾县级医院设备和技术条件,帮助基层医生快速准确判断病情,实施合理治疗。本常规适用于县级医院妇科门诊及住院患者的诊疗工作,也可作为基层医务人员培训和继续教育的参考资料。通过规范化的诊疗流程,提升妇科医疗服务质量,更好地满足广大女性患者的健康需求。
