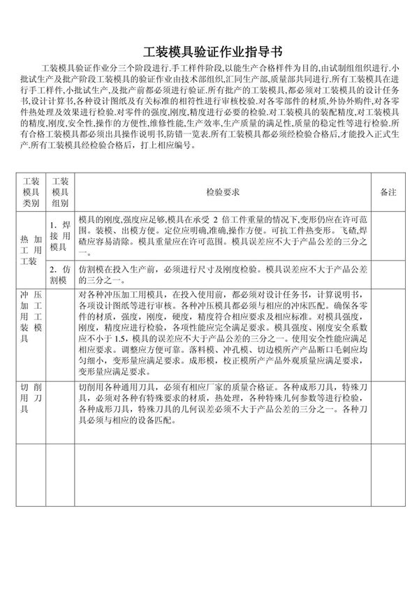
工装模具验证作业指导书简介本指导书旨在规范工装模具的验证流程,确保模具在投入使用前满足设计要求和生产标准。通过明确的验证步骤、检验方法和判定标准,指导操作人员对模具的尺寸精度、功能性能、使用寿命等进行全面验证,保障产品质量和生产效率。本指导书适用于新模具、修模后模具及周期性验证的模具,涵盖验证前的准备工作、验证过程中的操作要点、数据记录及异常处理等内容。所有相关人员需严格按照本指导书执行,确保模具验证的有效性和可靠性。

工装模具验证作业指导书简介本指导书旨在规范工装模具的验证流程,确保模具在投入使用前满足设计要求和生产标准。通过明确的验证步骤、检验方法和判定标准,指导操作人员对模具的尺寸精度、功能性能、使用寿命等进行全面验证,保障产品质量和生产效率。本指导书适用于新模具、修模后模具及周期性验证的模具,涵盖验证前的准备工作、验证过程中的操作要点、数据记录及异常处理等内容。所有相关人员需严格按照本指导书执行,确保模具验证的有效性和可靠性。

声明:资源收集自网络无法详细核验或存在错误,仅为个人学习参考使用,如侵犯您的权益,请联系我们处理。
不能下载?报告错误